脂肪来源的干细胞分泌外泌体可减轻脂肪炎症和肥胖现象
添加时间:2019-04-16 13:43:05
来源:云序生物
题目:Exosomes From Adipose-Derived Stem Cells Attenuate Adipose Inflammation and Obesity Through Polarizing M2 Macrophages and Beiging in White Adipose Tissues
期刊:Diabetes
影响因子:7.27
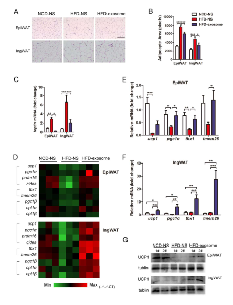
简介:在这项研究中,来自山东大学基础医学院的研究人员利用外泌体mRNA测序技术,研究来自WAT的ADSCs分泌外泌体使巨噬细胞向表达高水平的Arg-1和IL-10的M2极化,该过程主要依赖外泌体转移活性STAT3来实现的。值得注意的是,ADSC衍生的外泌体处理的肥胖小鼠后表现出WAT炎症的减少,改善的代谢稳态和延缓肥胖进展。ADSC衍生的外泌体在WAT中驱动M2巨噬细胞的极化,进一步促进了WAT的作用,从而产生了上述有益的效果。本文阐述了一种全新的外泌体介导的ADSCs巨噬细胞级联干扰机制,促进 WAT 通路免疫反应及代谢稳态,从而为肥胖和糖尿病患者提供潜在的治疗方案。

2019-04
在这项研究中,来自山东大学基础医学院的研究人员利用外泌体mRNA测序技术,研究来自WAT的ADSCs分泌外泌体使巨噬细胞向表达高水平的Arg-1和IL-10的M2极化。本文阐述了一种全新的外泌体介导的ADSCs巨噬细胞级联干扰机制,促进 WAT 通路免疫反应及代谢稳态,从而为肥胖… [了解更多]
地 址:厦门市海沧区翁角西路生物医药产业园B2号楼1001
邮政编码:361000
电 话:0592-5792117
传 真:0592-5792117
手机:13599994885
邮 箱:info@ncell.com.cn
投诉邮 箱:info@ncell.com.cn